服务热线:400-066-1929(服务时间:工作日08:30-18:00)    企业内网
  • 当前位置: 首页 > 新闻中心 > 最新动态

    喜报!前沿教育集团战略合作方核心管理技术入选国家市场监管总局优良案例

    分享到:
    点击次数:265次访问   发布时间:2025-12-02 09:15:47  【打印此页】  【关闭

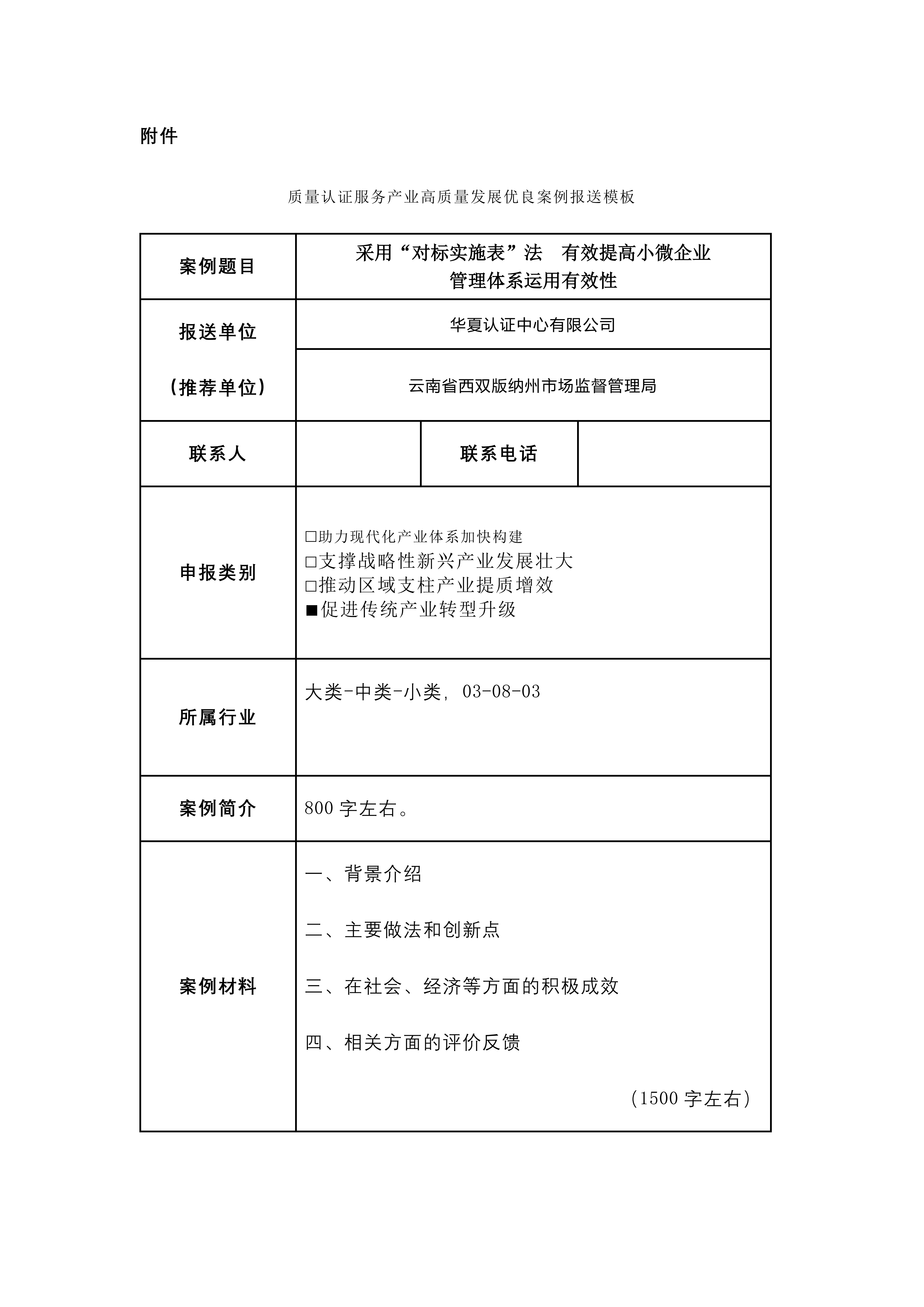
    由前沿教育集团战略合作方华夏认证云南分公司主任、国家注册验证审核员罗宏飞拥有的核心管理技术实践:采用“对标实施表”法有效提高小微企业管理体系运用有效性,由云南省西双版纳州市场监督管理局组织安排并现场指导试行,目前成果撰文喜获得国家市场监管总局认证监管司2024年度质量认证服务产业高质量发展优良案例采集汇编。


    喜报!前沿教育集团战略合作方核心管理技术入选国家市场监管总局优良案例

    喜报!前沿教育集团战略合作方核心管理技术入选国家市场监管总局优良案例


    1764638319578093.jpg

    1764638319118259.jpg

    1764638319136773.jpg


    其创新做法对中小企业在管理体系中“两张皮”现象、体系文件记录多而繁琐形式、标准如何简捷落地、内审管评有效性等等均给出良好解决方案,具体详见以下登载原文:

    1764638416185637.png

    1764638417101449.png

    1764638417579862.png

    1764638417167890.png

    1764638417213712.png

    1764638417129322.png

    1764638417403111.png